
12月12日配先查配资,有着 “国产GPU第一股” 之称的摩尔线程在科创板发布公告,引起市场关注。
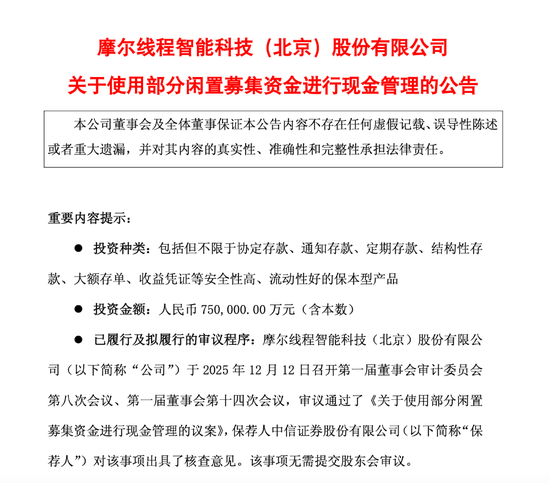
公告称,公司及实施募投项目的子公司计划使用最高不超过75亿元(含本数)的闲置募集资金进行现金管理,投资于协定存款、通知存款、定期存款、结构性存款等安全性高、流动性好的保本型产品。
公告发布后首个交易日,12月15日,摩尔线程收盘大跌超6%,市值3595亿。值得注意的是,12月12日起摩尔线程两个交易日市值累计蒸发近1000亿。
公告现金管理金额与其IPO募集资金规模相近,迅速在投资者群体中引起讨论:一家正处于技术攻坚关键期的硬科技企业,为何将大笔募资用于理财?这是否意味着研发进程放缓?
针对外界关切,21世纪经济报道记者向摩尔线程求证。公司相关负责人回应称,75亿元仅为公司董事会审议授权的现金管理额度上限,实际进行现金管理的金额将明显小于此数,且该额度会随着募投项目的逐步推进而动态调降。公司强调,此举核心目的是在确保资金安全与募投项目正常实施的前提下,提升阶段性闲置募集资金的使用效率。
一边是企业提升资金使用效率的市场化操作,一边是投资者对核心技术研发投入的迫切诉求,硬科技企业在资金管理与发展节奏之间的“时间差难题”再次浮出水面。
为何刚上市就用75亿买理财
根据摩尔线程的公告,此次现金管理的资金范围是“闲置募集资金”,投资标的限定于协定存款、通知存款、定期存款、大额存单、收益凭证等保本型产品。投资产品的期限不超过12个月。
公司相关负责人就本次现金管理安排向21世纪经济报道记者作出了详细解释:公司前期明确披露了募集资金的项目计划,所募75亿资金有分阶段、明确的研发、技术升级等一系列使用安排,也将严格按照既定募投项目计划推进。
该负责人表示,项目实施周期为三年,资金支出将根据项目进度分阶段拨付。“正因为项目是分阶段投入,在确保募投项目顺利实施、不影响原有资金安排、且保障募集资金安全的前提下,对部分暂时闲置的资金进行现金管理,是为了合理提高资金收益,这符合公司及全体股东的利益。”
他进一步澄清,市场关注的“75亿元”是经董事会审议的最高授权额度,并非即刻或最终的执行金额。“实际现金管理金额将明显小于上限,后续随着项目推进,以及置换前期已用自有资金投入的部分,闲置资金规模会减少,现金管理额度也会动态下降。”
多家上市公司曾利用募集资金进行理财
对于本次闲置资金现金管理的做法,摩尔线程有自己的逻辑。公司相关负责人表示,募投项目有明确的分阶段实施计划,资金支出将按进度拨付,导致部分资金在特定时段处于闲置状态。
事实上,对募集资金进行现金管理,在研发周期长、资金投入分阶段的硬科技企业中并不罕见。
2023年8月,半导体制造巨头华虹公司在科创板挂牌上市后不到一个月,便公告拟对最高不超过210亿元的闲置募集资金(含超募资金)进行现金管理,主要用于协定存款、通知存款等安全性高、流动性好的产品。
公司当时解释称,在上述额度范围内,并在不影响募集资金投资项目建设需要,且不影响公司正常生产经营及确保资金安全的情况下,资金可以循环滚动使用。
AI芯片公司寒武纪也在2020年7月登陆科创板并募集约25.82亿元资金后,同年8月便宣布动用不超过25亿元闲置资金进行现金管理,购买结构性存款、大额存单等安全性高、流动性好的保本型产品。今年9月底,寒武纪39.53亿元定增资金到位后,11月初再次公告拟使用最高25亿元闲置资金开展同类现金管理操作。
一位财务分析师告诉21世纪经济报道记者指出,注册制下,科技企业IPO或再融资时一次性募集较大规模资金,但技术研发、设备采购等重大支出均有其客观时间表,资金在账户中将形成“时间性闲置”。
效率与预期的时间差难题
市场对摩尔线程“闲钱理财”的反应复杂多元。部分投资者表示理解,认为提高闲置资金收益符合股东利益;但也有投资者担忧,目前国产GPU行业正处于技术突围的关键期,市场竞争日趋激烈,这可能延缓研发进程。
上述财务分析师表示,“投资者既希望公司高效使用资金,又期待技术快速突破,这折射出硬科技行业资金募集与项目投入之间的时间差难题。”
21世纪经济报道记者就此行业难题,采访了多位业内专家。
一位行业权威专家指出,摩尔线程上市后估值一度突破4400亿元,但其所处的GPU行业仍处于技术研发攻坚阶段,距离产业化落地还有较长路程。在这一背景下,大规模募集资金后出现阶段性闲置是正常现象,通过低风险理财实现资金保值增值也是合乎规范的,本质上是对股东资金的负责任使用。
一位业内专业分析师从另一个角度分析道:“半导体行业本身就是烧钱大户,但募集资金到位后,扩充生产往往不是最紧急的需求。投资者期待公司尽快将资金投入新领域研发以抢占市场,但公司需要先通过现金管理补充流动性,这就形成了预期割裂。”
同时,他也强调,从财务角度看,这种现金管理是必要的——摩尔线程经营性现金流持续为负,投资活动现金流出巨大,公司仍高度依赖筹资输血来维持高强度的研发投入。在此阶段,短期流动性保障是长期研发投入的基础。
海量资讯、精准解读,尽在新浪财经APP
万生优配提示:文章来自网络,不代表本站观点。